先做个广告:如需代注册ChatGPT或充值 GPT5会员(plus),请添加站长微信:gptchongzhi
你是否在使用 ChatGPT 时感到有时回答不够精准?其实,问题很可能出在提示的编写上!如何给 ChatGPT 提供清晰、有效的提示,是让它成为你得力助手的关键。
推荐使用GPT中文版,国内可直接访问:https://ai.gpt86.top
在这篇文章中,我将分享一些实用技巧,教你如何编写高效的 ChatGPT 提示,让它的回答更符合你的需求,帮助你在工作中事半功倍。
什么是 ChatGPT 提示?
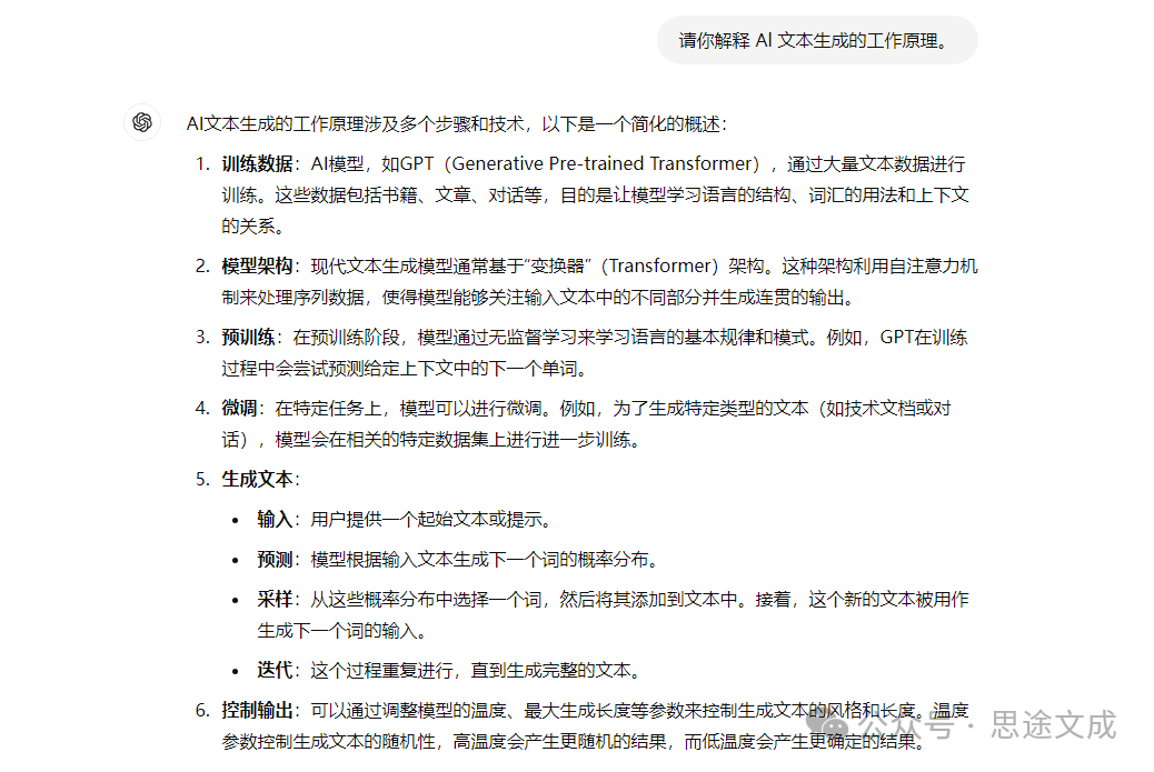
ChatGPT 提示(Prompt)是用户与 ChatGPT 进行互动的主要方式。提示通常是用户向 ChatGPT 提出的问题、请求或命令。ChatGPT 根据提示生成回应。
因此,提示可以是简短的问题,如“今天天气怎么样?”,也可以是更复杂的命令或任务描述,如“帮助我写一封辞职信”。
提示的质量和清晰度直接影响到生成的回答的相关性和准确性。提供详细、具体的提示通常会得到更有用和精确的回应。
如何编写有效的 ChatGPT提示?
1. 缩小主题范围
要缩小主题范围以编写有效的 ChatGPT 提示,可以按以下步骤进行:
头脑风暴:首先头脑风暴,提出你感兴趣的广泛主题或话题。这些主题可以是营销、产品、旅行、技术、健康或金融等任何内容。
确定具体主题:接着,在广泛主题中确定一个更具体的子主题。例如,如果你的广泛主题是“技术”,你可以缩小到“人工智能”、“网络安全”或“社交媒体”。
考虑受众:考虑你的目标受众以及他们可能感兴趣的内容。这样可以帮助你选择一个能够吸引受众并带来更多信息和见解的主题。
研究主题:研究你选择的主题,以确保你对该主题有足够的了解,可以提出有见地且相关的问题。
定义范围:最后,定义提示的范围,使其具体且有针对性。避免过于宽泛或模糊的提示,因为这可能会让 AI 助手难以理解。
2. 使用动词
使用动词来编写有效的 ChatGPT 提示非常重要,因为它可以帮助提示更清晰、具体,有助于传达提示的目的,并激励 AI 助手提供更具信息性和见解的回答。
以下是一些有助于编写有效 ChatGPT 提示的动词:
确认、描述、解释、比较、对比、讨论、分析、评价、推荐、建议、提出、预测、评估、解释、申请、证明、阐明、制作、证实等等。
3. 提供背景信息
在编写有效的 ChatGPT 提示时,提供背景信息非常重要,因为这可以帮助 AI 助手理解提示的背景、目的和范围。以下是有关如何在 ChatGPT 提示中提供背景信息的一些建议:
定义主题:首先,给出一个清晰简洁的主题定义。这样可以确保 AI 助手能够了解你关注的具体问题,并集中注意力回答你提出的问题。
提供更多信息:在定义主题后,补充一些相关的详细信息,例如与主题相关的历史背景、当前状况以及未来发展趋势。这可以为 AI 助手提供更多背景知识,帮助其更好地理解主题。
解释目的:解释为什么这个主题对你来说很重要,以及你为何希望与 AI 助手讨论这一话题。这有助于集中对话,让 AI 更好地理解你的意图。
概述目标或目的:明确提示的目标或目的,让 AI 助手知道你具体在寻找什么样的信息或希望得到什么结果。
提供示例:通过例子或故事来说明你的主题,这样可以为 AI 助手提供更多背景和细节,使其更好地理解你想讨论的内容。
4. 定义你想要的输出
如果你在提示中已经清楚地定义了希望 ChatGPT 生成的输出类型,那么你将节省大量时间。为了确保输出符合你的需求,你可以考虑以下几个 hatGPT 输出定义的重要方面:
语气:定义你希望 ChatGPT 以何种语气回应,例如正式、非正式、友好或专业的语气。
语言:明确你希望 ChatGPT 使用的语言。如果你想使用特定的语言交流,请在提示中指定该语言。
长度:定义你希望 ChatGPT 提供的响应长度。你想要一个简短的回答、一段话,还是一个更详细的回应?
格式:定义你希望的响应格式,例如文字、图像或音频。
详细程度:定义你需要的详细程度。如果你需要对某个主题的深入分析,那么应该在提示中明确这一点。
个性化:定义你希望的个性化程度。你希望 ChatGPT 使用你的名字,根据你的兴趣提出建议,还是以一种类似人类对话的方式回应?
5. 与人工智能深入对话
在编写有效的 ChatGPT 提示时,理解如何在对话开始后与 ChatGPT 进行进一步互动,以获得更好响应是至关重要的。以下是一些与 ChatGPT 对话的建议:
提出后续问题:如果你需要更详细的解答,随时可以提出更具体的后续问题,这样有助于获得更完善的回应。
优化答案:如果 ChatGPT 的回答不完全符合你的期望,可以提供反馈并调整问题或提示,从而得到更有针对性的响应。
解释:如果你不理解 ChatGPT 的回应,或者感觉回应不够明确,可以要求太解释清楚,这样能确保你获得更符合需求的回答。
提供反馈:就 ChatGPT 的回答质量和相关性提供反馈,这有助于未来的互动更加个性化,并带来更好的响应效果。
明确要求:在对话中明确说明你的意图或目的,告诉 AI 你希望从中获得什么样的结果,以便获得更合适的回应。
保持参与:与 ChatGPT 保持持续的互动,提出相关问题,保持对话的活跃性,并在整个过程中提供反馈。
为 ChatGPT 编写有效的提示并积极互动,你将能更高效地获得更满意的结果!为了直观地了解一个糟糕的 ChatGPT 提示和一个好的提示的区别,请查看以下示例:
糟糕的 ChatGPT 提示示例
在与 ChatGPT 对话时,请避免以下类型的提示,这些提示往往会得不到满意的回答,缺乏实质内容,也难以引发深层次的对话。
“告诉我怎么做好领导。” 这个提示过于笼统,没有提供具体的背景信息或情境,无法让 AI 提供有针对性的建议。
“帮我想个报告的主题。” 这个提示缺乏方向,没有说明报告的内容或目标,使得 AI 难以给出有价值的建议。
“我该怎么跟老板聊涨工资的事?” 这个提示虽然有一定的具体性,但缺乏情境描述和个人情况的背景信息,AI 无法给出切实可行的建议。
“帮我写一份年度总结。” 这个提示太模糊,没有说明具体的工作内容、成就或挑战,AI 难以提供有效的帮助。
“告诉我怎么提高团队的工作效率。” 这个提示过于广泛,没有具体说明团队面临的问题或工作环境,AI 难以提供有针对性的建议。
“我在办公室应该注意些什么?” 这个提示太过笼统,没有具体化问题或情境,AI 无法给出实际有用的建议。
“你能帮我想个理由请假吗?” 这个提示不太合适,因为它缺乏真实性,可能会导致 AI 给出的回答不够可靠,也无法帮助你真正解决问题。
总的来说,糟糕的 ChatGPT 提示往往过于笼统或模糊,缺乏背景信息或清晰度,或者使用不适当的语言。
这些提示不能有效地引导 AI 助手,因而无法产生有价值的回答。
更好的 ChatGPT 提示示例
以下是一些更好的 ChatGPT 提示的示例:
“如何在团队中推动有效的沟通,确保项目按时完成?” 这个提示明确了目标(推动有效沟通)和情境(团队和项目管理),能帮助 AI 提供切实可行的策略。
“在招聘新员工时,我应该关注哪些核心素质以确保团队的长期发展?” 这个提示聚焦于招聘的关键要素,能够引导 AI 提出与长期发展相关的具体建议。
“作为新晋经理,我应该如何管理与前同事的关系,确保工作顺利过渡?” 这个提示提出了一个现实中的管理挑战,AI 可以根据具体的情境提供建议。
“面对工作中的压力,哪些方法能有效提高我的工作效率?” 这个提示关注于个人的工作表现和效率提升,能够让 AI 提供针对性的技巧和方法。
“在制定年度计划时,如何将部门目标与公司整体战略相结合?” 这个提示结合了部门管理和公司战略,能够引导 AI 提供有助于达成整体目标的具体建议。
“团队士气低落时,作为领导者,我该如何激励员工重拾工作热情?” 这个提示具体描述了管理中的问题,AI 可以根据情况提供激励员工的有效措施。
“如何评估一个项目的可行性,并为决策提供数据支持?” 这个提示明确了需要评估的内容和目标,能够帮助 AI 提供实用的分析方法和数据支持。
好的 ChatGPT 提示通常重点突出、具体明确且恰当,为 AI 助手提供足够的背景、上下文和方向,使得它能够生成有价值且实用的回答,帮助我们解决实际生活或工作中的问题。
最后
通过正确地使用 ChatGPT,你可以获得非常出色的结果——前提是你知道如何编写有效的 ChatGPT 提示。
所以,下次使用 hatGPT ,记得把这些技巧应用到你的提示中。因为提示的质量越高,得到的结果就会越好。
只改变了AI模型提示工程中的一个小小分隔符效果差别竟然这么大
本文链接:https://shikelang.cc/post/1333.html
chatgpt4.0要开会员吗chatgptplus怎么付费订阅怎么使用chatgpt4如何用chatgpt问问题向chatgpt提问是用什么语言






网友评论