先做个广告:如需代注册ChatGPT或充值 GPT5会员(plus),请添加站长微信:gptchongzhi
高效使用ChatGPT保姆级教程
推荐使用GPT中文版,国内可直接访问:https://ai.gpt86.top
随着人工智能技术的不断发展,GPT已经成为了许多人的得力助手。本篇公众号文章旨在帮助你更高效地使用 ChatGPT,真正发挥其潜能。
学习目录
1. ChatGPT指令优化
2. 实用场景体验
ChatGPT指令优化
对其下命令:问问题的时候别老是用“你能、他能”这一类的提问词,因为每次你问出这样的话,GPT都会专门回到你一句“当然”,提问焦点就容易被模糊了!要使用动词开头,如“创建、写作、制作、生成”。
直接下具体命令,会让GPT更聚焦在生成具体内容上,以下是一个对比。


提供上下文:
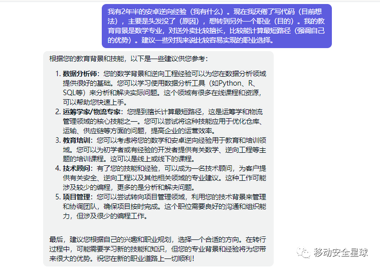
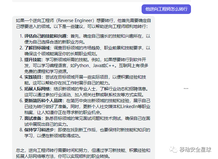
例如你可以对它说:我有2年半的安卓逆向经验(我有什么)。现在我厌倦了写代码(目前想法),主要是头发没了(原因),想转到另外一个职业(目的)。我的教育背景是数学专业,对送外卖比较擅长,比较能计算最短路径(强调自己的优势)。建议一些对我来说比较容易实现的职业选择。而不是直接问他逆向工程师怎么转行。


角色扮演:
你可以告诉ChatGPT:你是一位移动安全工程师,在行业中有十年的经验。成立了自己的安全公司。利用你的营销经验,建议我如何为我新推出的风控产品“XX”建立知名度

文章洗稿:如果你想借鉴他人的文章可以先把原文案复制,然后再另起一行输入洗稿
你可以告诉ChatGPT:
“原文案”
帮我把以上文章进行洗稿,要求核心意思不变,语言风格更“犀利”,语句更“精简”,用词更“官方”,并且用上XXX的写作风格。(以上带有双引号且加粗的部分都可以根据自己的需求更改)

实用场景体验
直接以XX主题内容创作
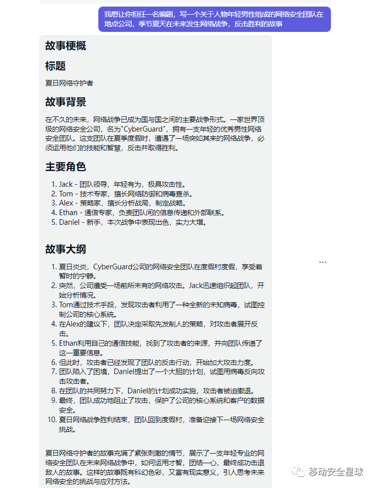
我想让你担任一名编剧,给我10个人物+情节+情怀+环境的短片故事
例如你可以告诉ChatGPT:我想让你担任一名编剧,写一个关于人物(例如:年轻男性,安全团队)在环境(地点-公司,季节-夏天,年代-未来)情节(网络战争,第四次世界大战,反击胜利)的故事

提供“B,C,D”材料,根据材料得到A
根据一句话,一个场景,一个产品为展开写10个短片创意

以B为模板得到A
你可以对ChatGPT说:用以下文案为模板,重新写一份:无论你是养宠小白还是熟悉的铲屎官,都建议给毛孩子上一份保险!(你想要写的文案主题)
XXXXXXXXXXXX(你想要模仿的文案)你甚至可以让他用其他语言来写一个相同逻辑的项目。

根据海量资源集合(B)整合得到(A)
充分利用AI海量数据库的特点:台词成片,混剪画面,语录成片
你可以对ChatGPT说:用姜文导演电源中台词作为旁白文案,描述一个鹅城的老百姓被压榨干苦力的短语,画面具有现实讽刺意义风格,用分镜头方式呈现。
本文链接:https://shikelang.cc/post/855.html
chatgpt提问的问题chatgpt 提问方式chatgpt网页版提问入口chatgpt提问模板如何正确的向chatgpt提问向chatgpt提问房价高的原因向chatgpt提问是用什么语言向chatgpt提问有趣的问题英文chatgpt突破提问限制chatgpt高效提问教程chatgpt有没有提问限制chatgpt亚马逊提问模板使用chatgpt提问最多的问题


网友评论