先做个广告:如需代注册ChatGPT或充值 GPT5会员(plus),请添加站长微信:gptchongzhi

”我无法接受这样一个事实:OpenAI 刚刚在你的口袋里塞进了一个博士,而世界上的其他人却若无其事。“
推荐使用GPT中文版,国内可直接访问:https://ai.gpt86.top
这句话戳到了我的心里。
然后通过这篇文章我想向你说明:
o1模型是什么?
o1模型有什么用?
o1模型怎么使用?(prompt建议)
作者|邓一泽
o1模型是什么
o1的全称是OpenAI o1。它是ChatGPT软件里最强的推理模型。
从下图可以看到,在ChatGPT可选模型中除o1以外,还有4o模型(一个可以理解文档与图片的多模态模型)

那,这个模型有什么用呢?
先让我们看看官方出品的能力说明书
“OpenAI o1 在编程竞赛题(Codeforces)中排名第 89 位,在美国数学奥林匹克预选赛(AIME)中跻身全美前 500 名学生行列,在物理、生物和化学问题(GPQA)基准测试中的准确率超过了人类博士水平。”

所以,使用o1模型,相当于把一个理科博士装进了口袋。从效率上来说,无论你要做什么,你都得到了一个博士参谋。

另外,它是考试王者,非常适合用来辅助学科学习。
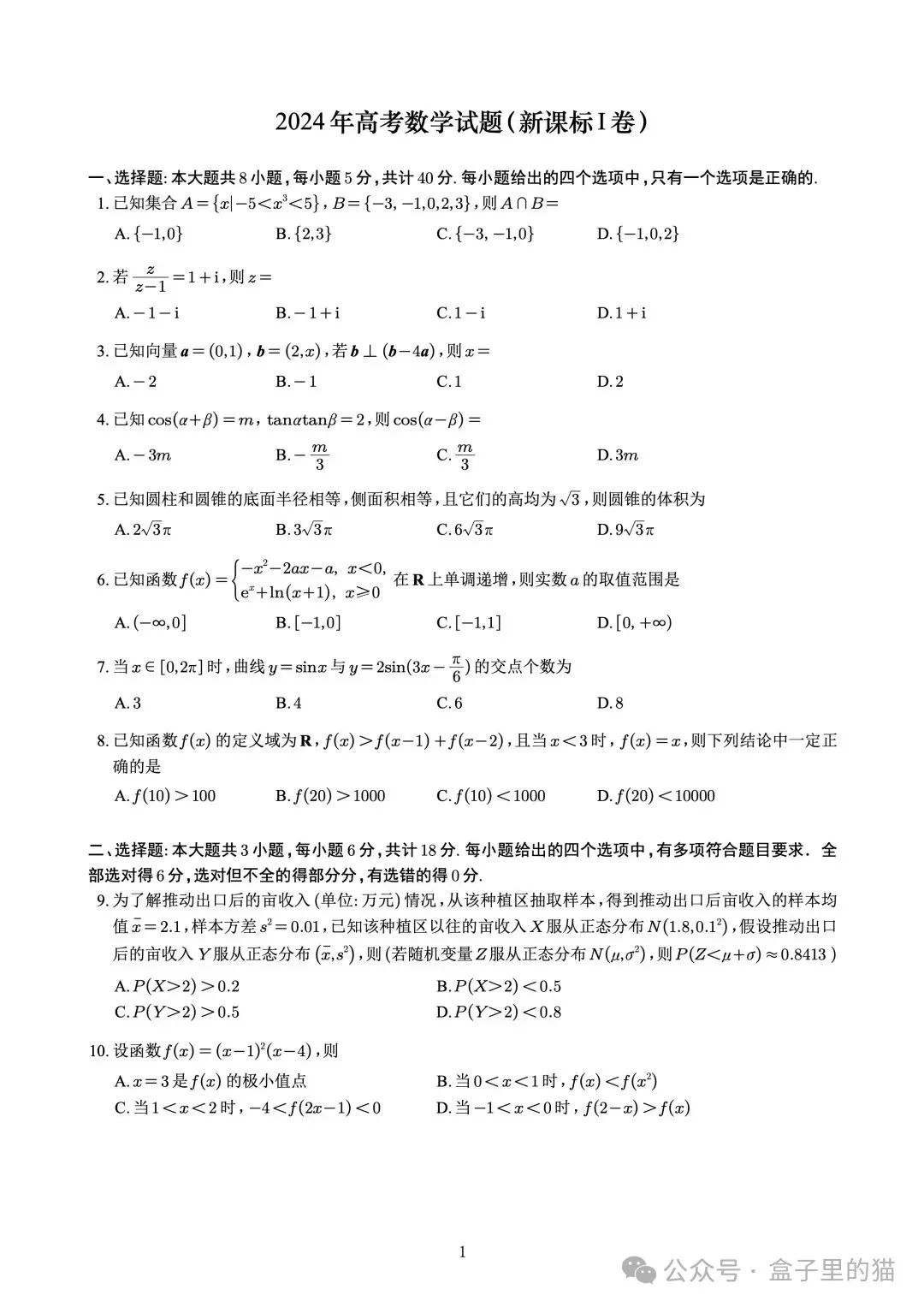
网友@howie_serious用o1模型做2024年高考数学卷,全对(证明题没测),图片可滑动。


在智力方面也是出类拔萃。120的智商远超同行模型。

未来每个家庭都应该拥有一个无比耐心的,解题能力极强的博士来辅导孩子们的语数英物化生政史地作业......
这个活儿非AI莫属。
当然,我首先就需要他的辅导......

如果是使用者是职业人员,o1模型可以直接赋能具体的工作内容(编程,内容,运营,产品)
10分钟内制作了一个带动画的完整天气 ios天气APP

4分钟写出了功能齐全的Flappy Bird游戏

参与艺术创作

更有价值的是,o1的思考过程会主动为使用者呈现。你可以直观地看到一位博士的思考过程,这是珍贵的学习素材,思想的张力会被非顶尖圈层的使用者看到。
如何使用OPenAI o1
o1模型的效果取决于提示词水平(prompt)。所以如何提出一个有价值的问题很关键。
让我们看看官方是怎么建议的。

重点总结
保持提示词简单直接:模型擅长理解和响应简短、清晰的指令,而无需过多的引导。
避免使用“思维链”提示:由于这些模型内部会自动进行推理,提示它们“逐步思考”或要求“解释推理”是没有必要的。
要注意的是!
这两个提示词特点只适用于o1推理模型,对于目前其他模型(豆包,kimi,4o等)将问题细致化再提问效果更好。
如果你还没有能下载ChatGPT的方法,关注我,告诉我,我会看需求出一期平民使用方法。
写在最后
如果我们回看历史,不难得到一个事实:革命性的科技出现后,人们的生活方式就会不可避免地被潮流重塑。
很大程度上,绝大多数人并没有选择“过以前日子”的权力与勇气。所有人曾年轻也将老去,所有人看过去,看现在,看未来,感受历史的宿命。
从ChatGPT的最初发布到如今o1的诞生,我所有的直觉都在告诉自己未来将大变。风雨欲来的同时也会带来新的空气。在这个历史节点上,我正处在一种奇妙的感觉中。
本文链接:https://shikelang.cc/post/1379.html
OpenAI-o1OpenAI o1OpenAI01chatgpt o1o1-minio1-previewOpenAI o1 miniOpenAI o1 previewOpenAI o1官网OpenAI o1官网入口OpenAI o1地址OpenAI o1中文版openai o1模型简介


网友评论